要闻 社交巨头Facebook(FB.US)的一盘大棋 2019年12月5日 15:05:44 张忆东
本文来自 微信公众号“张忆东策略世界”,作者为张忆东。
我们经常将现在类比为美国80年代,宏观经济总体平庸,但类似可口可乐(KO.US)、沃尔玛(WMT.US)、台积电(TSM.US)、卡特彼勒(CAT.US)、3M(MMM.US)等伟大企业崛起。《海外核心资产启示录系列》报告旨在研究它们的发展历史,特别是当80年代美国经济增速下降,结构分化时,公司如何调整战略,超越其它类似处境的公司,做到基业长青。对投资者而言,80年代是巴菲特和彼得林奇为代表的价值投资者声名鹊起的时代,而资本市场的赢家模式是找到优秀的公司跟企业家一起成长。
划重点:
Facebook(FB.US)是全球领先的在线社交媒体和社交网络服务提供商,公司是从哈佛校园网迅速成长为全球性社交网络平台的典型案例。本篇报告重点关注的是:(1)Facebook如何从哈佛校园网成长为全球社交龙头;(2)Facebook如何迅速调整战略、抓住恰当转型时机;(3)Facebook如何把握用户真正的需求,从而在激烈的竞争中脱颖而出。
我们分阶段回顾了Facebook的发展史:1)2004-2011年,扎克伯格通过牢握用户需求、快速迭代产品,迅速从扩张,高校社交平台蜕变为全民社交平台;2)2012-2016年,Facebook通过收购Instagram、WhatsApp、Oculus等产品,借助视频、即时通讯、VR等不同方式优化其自身社交属性;3)2017-2018年,公司通过“社交网络+”战略迅速整合功能、取得可观流量和收益,并在扎克伯格的带领下逐渐走出数据泄露风波,稳坐社交龙头交椅。
差异化竞争把握时代脉搏,成为覆盖全社交体系的应用。在社交快速发展时期,Facebook通过包抄策略+快速迭代+把握时间不断升级,在渠道、体验、内容等进行差异化竞争,成为覆盖全社交体系应用。
巨大社交流量提供广告高变现引擎。基于社交逐渐变成刚性需求以及Facebook的先发优势,公司积累了大量用户,在全球网民35亿的情况下,达到了22亿的MAU(2018Q1),在社交存量市场筑起坚实壁垒。叠加公司推出信息流的先发优势(2011年推出,2012年正式上线),高速推动了Facebook的经营业绩。
重视研发提高精准变现,全方位升级社交体验。一方面,公司收购多家数据公司,系统核心算法Pacing加强数据优势,推动高效率的广告算法和高精准的广告投放;另一方面,布局沉浸式VR体验拓展社交空间,加上前后端AI的支持以及区块链等新领域的规划,打造全新交流平台、提升用户满意度、构筑技术护城河。
从股价驱动因素来看,公司先由高估值溢价的成长期迈入股价波动调整主题期,而后凭借坚实的基本面和核心竞争力在淘沙期中脱颖而出,即使在冲抵面对数据泄露等负面信息后,获得市场的广泛认可,股价仍迎来迅速拉升。
风险提示:1)技术融合瓶颈难破、产业落地不达预期;2)受数据隐私政策影响,公司违约行为或使用户信任度下降;3)社交行业未来发展趋势与公司制定战略出现偏离。
1、Facebook基本介绍
Facebook:将面拓展到空间的连接。Facebook(FB.O)成立于2004年,是全球领先的在线社交媒体和社交网络服务提供商。其告别了点对点线性交流(书信、邮件)和交互式平面交流(计算机、手机),进而帮助世界各地超过19亿人实现空间链接交流,并以照片和视频等形式分享自己的观点。公司业务涵盖面广,面向全球市场,平台支持超过100种语言,数据中心遍布30余个国家,现拥有2.5万名雇员。
基于社交流量的广告变现:Facebook的收入大部分来自于广告,近年来,公司广告收入占比均保持在90%以上。2017年,Facebook实现营收406.53亿美元,其中广告收入为399.42亿美元,占总营收的98%,4年CAGR高达37%,无疑是Facebook重点业务。广告收入主要来自社交平台的流量的转化。2017年公司全球互联网广告市场占有率为20%,位列全球第二;2017年公司全球社交广告平台占有率为89%,连续7年位列全球第一,是当之无愧的全球社交广告平台龙头。截至18年Q1,公司主要社交平台Facebook的MAU近22亿、DAU近15亿,Instagram的MAU也成功突破10亿,社交龙头地位日益稳固。
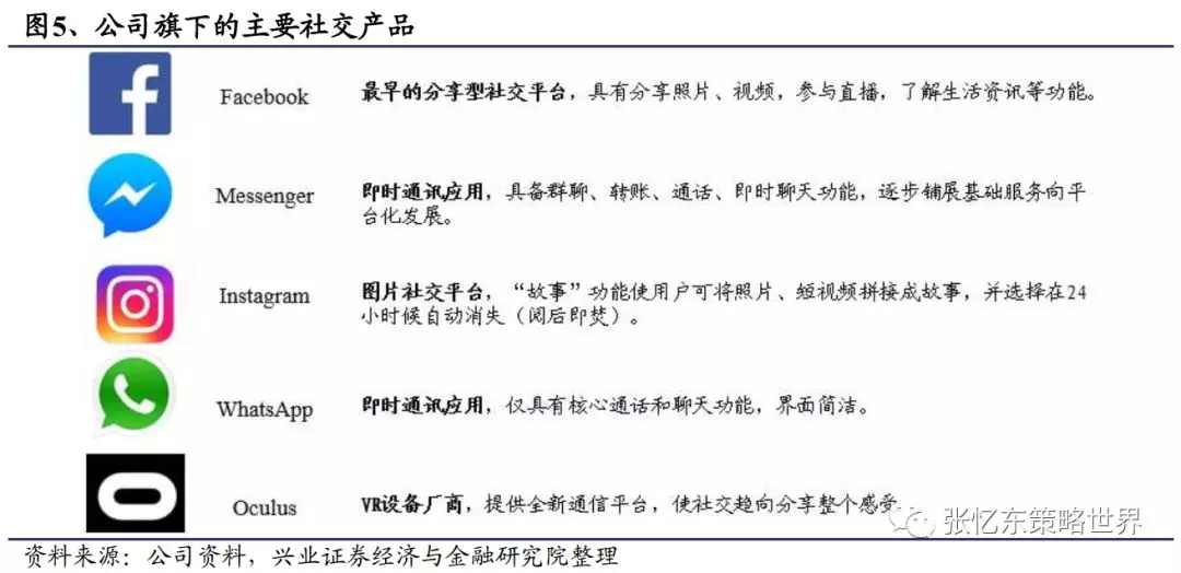
五大社交产品全方位布局生态圈。目前公司旗下有5大社交网络产品,分别为Facebook、Instagram、Messenger、WhatsApp及Oculus:
Facebook是一个开放性平台,用户不局限于与好友分享新鲜事,还能通过第三方APP入口,实现更多生活服务功能。
2011年上线的Messenger集成一对一及即时通讯、线上支付、商家入口等功能,逐渐充当Facebook自带通信软件,二者共同向平台化发展。
2012年公司以7.15亿美元收购Instagram,既使得用户分享形式趋于多元化,同时标志着公司从文字拓展到了图片时代,又遏制了竞争对手Snapchat在阅后即焚利基市场上的进攻。
2013年公司以190亿美元收购WhatsApp以扩大其在通讯领域的规模化竞争优势,与Messenger共同满足不同用户定位的不同需求。
2014年公司以20亿美元收购Oculus,成为最早布局VR产业的社交公司,形成文字、图片、视频及VR的全媒体形式布局,完善用户体验。
适时且恰当的转型:自2004年成立以来,先后出现了Twitter、Snapchat、Linkedin等竞争对手,经历了大智移云(大数据、人工智能、移动互联、云计算)等技术热潮。Facebook从哈佛校园网迅速成长为全球性社交网络平台,连续七年全球社交广告平台市占率第一,这与公司适时且恰当的转型密切相关。
Facebook的成功经验对于正面对互联网红利消退的中国互联网企业具有借鉴意义,本篇报告重点关注的是:(1)Facebook如何从哈佛校园网成长为全球社交龙头;(2)Facebook是如何迅速调整战略、抓住恰当时机转型;(3)Facebook如何把握用户真正的需求,从而在激烈的竞争中脱颖而出。
2、Facebook发展历史
上世纪末,PC的普及驱动了互联网浪潮,各类DOT COM公司如雨后春笋,纳斯达克在2000年3月触及顶峰;随后就是长达多年的低位盘整,互联网企业受到巨大冲击,其中包括Friendster和MySpace两家社交网络龙头。在余波中的2004年,大二学生扎克伯格在哈佛宿舍内创建了Facebook。
2.1、2004-2011年:泡沫余波未去,社交春风已来
2004-2005年,Facebook从高校到全民:Facebook于2004年成立之初仅针对哈佛大学学生开放,用户需实名注册,上传照片及个人简介组成社交地图,界面非常简洁。后来逐渐推广到斯坦福、哥伦比亚等大学。在攻占各所高校的过程中,扎克伯格推出照片识别功能,将照片与社交完美结合,由此逐步渗透美国各年龄段用户层。
2006-2007年,Facebook从网络到平台:在获得第一批忠实用户后,2006年Facebook推出信息流,即用户可在主页上看到好友的所有信息动态,粘性得到进一步提高。2007年基于用户社交关系链的展示广告上线,并以应用编程接口(API)作为流量入口,开放性平台生态系统初步建立。通过API,第三方该软件开发者可以开发在Facebook网站运行的应用程序,这被称为Facebook开放平台。此外,Facebook并没有盲目跟随设计潮流在主页做大调整,而是根据用户需求推出新功能,避免用户流失风险。
2008-2011年,Facebook从美国到全球:Facebook并不满足于美国市场,而意在成为全球的社交平台,公司的全球化战略布局随即全面铺开。2009年,Facebook全球独立访问用户首次超过了竞争对手MySpace,达到1.24亿。这段时间内,Facebook上线更多功能,并整合短信、email等聊天渠道,使好友聊天功能更强大,同时与Bing合作推出社交搜索功能。2011年,Facebook允许用户之间单一订阅对方公开动态,无需双向关注,用户关系结构更多元化,并将其聊天应用Messenger做成独立应用。另外,从广告收入的地区细分来看,公司逐步拓展北美以外地区广告业务。自2008年起,公司即着眼于辐射全球用户,拓展业务范围。
2.2、2012-2016年:资本合纵连横,布局六合八荒
公司于2012年5月在纳斯达克上市,市值约为1047亿美元,超过亚马逊(AMZN.US)、惠普(HPQ.US)、戴尔(DELL.US)等行业龙头。作为当时全球最大互联网公司IPO,公司融资额高达160亿美元,通过一系列大手笔并购,公司的全产品社交网络初具规模。
公司借助Instagram由图片向视频转型:Instagram主打图片与短视频分享,最初因精美的滤镜受到全球用户的喜爱,公司随即借助图片和视频同属的视觉感知,逐渐由图片向视频化发展转型。由于Instagram产品特性更受年轻人欢迎,更吸引网红和广告商实现变现,其用户数也从2014年初的2亿增至18年6月的10亿,目前Instagram目前拥有200万广告主,依托信息流的变现也在稳步推进,Facebook获得视频转型带来的阶段性胜利。
公司借助WhatsApp完善即时通讯功能:WhatsApp主攻打电话和发信息功能,纯粹走通讯工具路线,以简洁的特点深受用户欢迎。2016年1月WhatsApp宣布不再收取用户订阅费,将允许企业账户和用户直接沟通,与基于朋友间社交网络的Messenger形成优势互补,两者月活跃用户数均突破10亿。根据Bloomberg的估计,Messenger和WhatsApp分别以350亿、250亿美元的估值位列即时通讯领域第2、3位。
公司借助Oculus展开VR领域布局:Facebook是最早布局VR应用的社交平台,其VR布局以Oculus为核心,覆盖硬件、视频、社交、资本、应用等领域。其中视频领域以Facebook 360为代表,该应用能展示来自Facebook平台的VR内容。支撑360度全空间的视频,公司投入研发360视频技术,并于2016年公布了公司最新研发的Surround 360全景相机硬件+后期渲染拼接系统。该设备拍摄出的全景视频可在VR头盔及Facebook应用上观看。
2.3、2017-2018年:多产品升级社交媒体,数据带来挑战
向“社交网络+产品”战略转变。2012-2016年,Facebook先后收购Instagram、WhatsApp、Oculus等公司,以产品构建社交网络生态,即“产品+社交网络”。2017年,公司向“社交网络+产品”战略转变,以社交网络为核心、贴合用户实际需求、进一步提高用户粘性,主要包含以下几个方面:
1)社交网络+AR:2017年Facebook发布基于手机摄像头的AR特效平台Camera Effects Platform,可绘制图像作为滤镜添加至Facebook相机,并根据相机的取景画面添加动态效果。而用户只需一部智能手机即可制作AR滤镜及分享AR体验。
2)社交网络+VR:Facebook于同年F8大会推出基于虚拟现实的社交应用Facebook Spaces,该应用基于社交链,在虚拟现实情景中将真人拟为卡通形象进行交流,借助Oculus推出的配套硬件,用户可以快速变换使用场景、实现空中涂鸦等功能。无需电脑、主机、手机即可体验VR的Oculus Go更以亲民的价格得到迅速普及。
3)社交网络+原创剧集:Facebook在2017年6月上线24档原创节目,该节目有两种表现形式,一种是类似于美剧的视频栏目(包括挪威电视剧《羞耻》、纪实剧《妮可的写意人生》、《人在纽约》等),另一种为5-30分钟的短视频,这些节目将出现在Facebook中每24小时更新。年轻用户并不希望与长辈同处一个社交平台,而自制剧集和购买成片都将有利于增强用户在社交平台的粘性。
4)社交网络+智能音箱:与市面上常见的智能音箱不同,Facebook的智能音箱Portal还配备镜头和触摸屏,以便于用户之间进行视频社交,而不是播放音乐或控制智能家居。除此之外,该设备可通过摄像头扫描房间、锁定人们的面部表情,传输到智能终端,实现远程交互、智能安防等功能。
5)社交网络+约会:同年,Facebook宣布推出相亲婚恋应用Date,针对在Facebook上已建立弱联系的用户,以线下聚会方式形成强联系。Date用户可选择资料是否对特定的活动和聊天群开放,而对于在Facebook上标注“已婚”或者“恋爱中”的用户则无法使用该程序。消息公布当天,婚恋应用同行Match Group股价就暴跌23%,从侧面说明市场对拥有22亿月活用户的Facebook作为流量入口。
数据危机引发舆论场的波纹效应。Facebook借助其社交属性产生的庞大流量带动新业务的发展,然而,社交属性产生的庞大数据量也为公司带来了信任危机。2018年3月,纽约时报等媒体爆出Cambridge Analytica不当获取5000万Facebook用户个人信息,丑闻爆发后,公司备受舆论抨击、股价大跌、市值一度蒸发数百亿。
应对措施:自3月数据泄露事件爆发以来,扎克伯格的道歉从美国国会到欧洲议会,从线上互联网到线下报纸。4月底,公司推出一系列品牌重建活动,承诺保护用户隐私。截至5月中旬,Facebook共删除2888万条帖子、封禁5.83亿个虚假账户,扩充内容审查员至两万人,启动“Clear History”隐私保护计划,允许用户删除应用程序中收集的数据,应用审查程序也将被重新开放。我们认为,从MAU的体现来看,(截止至最新数据,2018Q1),并没有导致其用户的大量走失;此外,在广告投放中,仅有极个别客户因为数据危机问题停止在Facebook投放广告,没有明显影响公司盈利能力的趋势,丑闻影响非常有限;此外公司也表示将增加信息安全投资和技术员工。
3、Facebook成功之道
通过回顾Facebook的发展历史,我们认为公司从哈佛校园网成长为全球性社交平台,是紧随社交趋势并采取差异化竞争策略、充分利用用户流量和数据进行广告变现、积极布局新技术等因素共同作用的结果。
3.1、因素一:差异化竞争把握时代脉搏,成为覆盖全社交体系的应用
国外社交网络发展进程:
1)概念化阶段(1997年):SixDegrees,即只要透过平均六个人便可找到自己想要找的人,属于雏形并未推广;
2)社交网站的雏形阶段(2003年前后):出现了创造个性化空间的MySpace、面向精英商务人士的LinkedIn;
3)社交网络快速发展阶段(2005年前后):复制线下真实人际关系至线上进行低成本管理的Facebook、Twitter等大型社交网站相继出现。
4)社交成为刚需阶段(2010年前后):随着移动端的兴起,大量垂直领域的社交网站涌现。
国内社交网络发展进程:1999年诞生的ICQ类软件腾讯QQ着眼于即时通讯领域,后来出现的提供私密好友圈动态分享的QQ空间,成为一时爆点。2005-2010年,人人网、开心网、新浪微博等社交网站上线,中国跟随海外进入了社交网络快速发展阶段。2010年后,现象及社交应用微信的诞生对人们早已习惯使用的QQ造成了一定冲击,标志着移动端社交成为主流阶段,陌陌等移动端社交APP出现。
抢占蓝海市场,奠定社交霸主基石。
1)采用包抄策略:面对在各高校势头正盛的MySpace,扎克伯格采取两个策略,其一是只有当某大学呼声超过本校人数20%,他才会对其开放资源,以确保攻下整间大学。其二是当某所大学没有反响时,Facebook会先攻陷周围的大学,迫使中心大学用户也选择Facebook。自此公司获得第一批忠实用户。
2)快速迭代产品:社交网站鼻祖Friendster曾红极一时,但由于网站注册人数超出可负载规模,缓慢的运行速度极大降低用户体验。Facebook受益于小平台转型的轻便性,快速迭代产品满足用户需求,提高了用户体验。
3)恰当时机逐步升级:Facebook于2006年即上线移动版网页,并与厂家合作在移动设备中预装了移动APP,预装即使在现在也是社交网络应用的重要获客方式。近年来Facebook顺应视频分享趋势,通过挖掘网红、购买音乐、直播版权加强原创视频的发展。同时,Facebook陆续测试以及上线照片、支付、订购食物等功能,显示其从社交媒体产品往平台化产品转变。此外,Facebook在满足用户多维度社交需求的过程中,逐步成为全球主要社交网络中唯一覆盖全社交体系的应用。
结论一:,Facebook在高校利基市场的社交争夺战中,采取包抄策略形成渠道差异化优势;在与巨头Friendster的竞争中,关注用户没有被满足的需求形成体验差异化优势;在社交网络向移动、视频、平台和生态的进程中,紧随趋势形成内容差异化优势;得以在社交网络平台的红海中起成功把握住时代的脉搏。
3.2、因素二:巨大社交流量提供广告高变现引擎
社交属性已为广告变现储备大量流量。社交属于刚性需求,人们渴望通过发送信息进行沟通与了解,也通过接收信息调整自身形象和立场,因此社交产品一旦获得用户认可,其产生的流量将具有高度粘性。基于庞大活跃用户群,Facebook积累了领先用户使用时间,即流量。
高增幅的用户群体:截至18Q1,Facebook全球范围MAU为22亿人,其中亚洲地区8.7亿排在首位,同比增长22%;美洲区虽然只有2.4亿,但ARPU高达23.6美元,是亚洲区的10 倍。全球用户参与度(DAU/MAU)连续3年保持在65%以上,各地区参与度也稳健增长。目前全球网民约35亿,Facebook在已有庞大用户群基础上,仍保持较大涨幅,在社交存量市场筑起坚实壁垒。
高渗透的广告业务:受益于欧洲中小企业强势增长及以德国为代表的欧洲主要经济体经济势头良好,18Q1欧洲区收入30亿美元,同比增长54%;随着Internet.org的开发、印度市场数据计划落地、在新兴市场投入建设数据中心等举措,亚太区收入25亿美元,同比增长57%;北美区以54亿美元维持最大收入份额,但其占比呈下降趋势,预计该部分广告业务将进一步渗透至新兴市场。
高粘性的社交应用:根据Flurry数据,美国用户日均APP使用时长中有18%被Facebook占用;Statista的数据显示,2017美国移动社交APP最受欢迎前10名被Facebook占据4个且包揽前3。可见,Facebook不仅拥有庞大的用户基数,更难能可贵的是用户产生的流量具有高度粘性,为广告主变现做充分储备。
结合丰富用户群资源,通过信息流广告精准加速变现。现今,信息流广告已经成为移动应用市场变现的重要渠道,并依据社交群体属性根据用户喜好进行精准推荐。而Facebook自2011年就涉足信息流广告,是信息流广告变现的鼻祖,现已经发展出轮播广告、360度视频广告、幻灯片广告等各类视频信息流广告。得益于Facebook自身丰富的用户数据,再加上其信息流推出的先发优势,大大提高公司的经营业绩。如今,信息流广告已成为Facebook利用自有流量的最主要变现形式。
结论二:Facebook首先通过由北美向世界各地渗透、由发达市场向新兴市场下沉取得了营收与用户数的高增长;根据用户需求和痛点不断更新迭代产品,保持了用户的高粘性;此外,叠加公司推出信息流的先发优势(2011年推出,2012年正式上线),高速推动了Facebook的经营业绩。
3.3、因素三:重视研发提高精准变现,全方位升级社交体验
公司始终坚持以技术为本以支持用户社交平台运营。其研发投入比例稳定(20%左右),规模一直处于增长状态,是同业竞争者难以望其项背的。目前公司已将VR、AR、机器学习等技术嵌入至社交平台,配套数据中心已遍布全球30余个国家。
2018年5月,Facebook宣布将业务重组为三条线:
1)核心应用群(包括Facebook应用、Instagram、WhatsApp和Messenger等);
2)核心产品服务(包括广告、数据分析、安全等);
3)新平台和基础架构(包括VR、人工智能、区块链等)。
Facebook战略:塑造一个连接全世界的平台,并升级社交体验。结合Facebook的三条线,首先基于应用本身,Facebook为了改善产品之间的沟通,越来越多地在所有应用程序中构建更多的功能(核心应用群);同时收购多家数据收集及管理公司,如Altas、Daytum等,在技术层面进一步加深对用户的理解,因而更好、更精确地实现广告变现(核心产品服务);此外由VR/AR布局至人工智能,升级社交媒体,打造全新交流平台(新平台和基础架构)。
3.3.1 核心产品服务:数据+算法优势促使广告高速变现
广告价格实现持续高增长。2017年广告单价对广告收入的作用与日俱增,价格同比增长率逐步攀升。2018Q1广告收入同比增长50%,其中广告量同比增加9%,单价同比增长39%。推动其广告价格上升原因:1)广告投放的精准度提升,获得更高广告单价;2)Facebook巨大月活跃用户数量和流量,对广告主具有很大吸引力;3)广告位增长放缓,而广告主需求日益旺盛导致供不应求,广告单价抬升。而广告精准投放受益于公司的数据、算法及信息流等广告形式的优势。
Facebook的广告收入受广告量、价格等因素影响快速上升。近年来,公司广告单价对广告收入的作用与日俱增,价格同比增长率逐步攀升。2018Q1广告收入同比增长50%,其中广告量同比增加9%,单价同比增长39%。单次曝光价格取决于广告投放效果等,广告曝光量即网页页面广告被浏览的次数,它受制于一个页面共有多少内容被阅读,以及这些内容中每100个故事内容承载的广告数量,即总被阅读内容和广告加载量。而被阅读量由每位日活跃用户浏览时间以及每段时间阅读内容决定。因此用户增长是撬动广告收入的源动力之一。
我们认为,推动其广告价格上升原因主要如下:1)广告投放的精准度提升,获得更高广告单价;2)Facebook巨大的月活跃用户数量和流量,对广告主具有很大吸引力;3)广告位增长放缓,而广告主需求日益旺盛导致供不应求,广告单价抬升。而广告精准投放受益于公司的数据、算法及信息流等广告形式的优势。
收购多家数据公司,推动高精准的广告投放:Facebook用户大多以实名注册,其性别、年龄、爱好、消费能力、社交关系等特征均被覆盖,而传统广告主需耗费昂贵成本取得这些数据。此外,Facebook收购多家数据管理公司形成线上线下用户行为互补,如Altas、Daytum等,在技术层面进一步加深对用户的理解。其中Altas除了拥有线上数据,还有离线数据,包括部分用户的信用卡的交易数据等等,这为Facebook自身的用户数据提供了一个具高可信度的线上与线下的互补。另外Altas还帮助Facebook将这些数据进行整合和归因,细分目标用户群,使广告投放更精准,从而获得更高的广告单价。
系统核心算法Pacing加强数据优势,推动高效率的广告算法:Pacing是Facebook广告系统中调整投放预算节奏的一个算法,通过优化核心组件让广告主获得最大投资回报率(ROI)。
以下3种情形展示了Pacing算法为广告主带来的最大化价值,其中蓝点代表广告获得的展示机会,绿圈代表广告在竞争中赢得展示,红线代表出价高低。
情景一:如果没有Pacing算法,加速广告投放将导致前期竞争激烈、后期无竞争,广告主预算在一开始便消耗殆尽;
情景二:如果没有Pacing算法,出价过低将导致广告预算没用完,广告效果较差;
情景三:基于Pacing算法,广告主得到最大的广告展示机会、获取最大收益、用完广告预算、达到开销与效益的均衡状态。
结论三:就变现模式,Facebook基于用户流量吸引广告主、基于用户数据实现高精准投放、叠加高效率的广告算法,最终成功打造从社交流量到广告高变现的闭环反馈。
3.3.2 新平台和基础架构:打造全新交流平台
(一)沉浸式VR体验拓展社交空间
1)基于视频技术,以Oculus为核心展开VR领域布局。VR利用虚拟现实手段赋予用户身临其境的体验,这种媒体升级使社交不仅仅局限于与好友在线分享,还可以分享整个体验与感觉。作为全球最大的社交网站,Facebook是最早布局VR应用的社交平台,其VR布局以Oculus为核心,覆盖硬件、视频、社交、资本、应用等领域。公司投入研发360视频技术,并于2016年公布了公司最新研发的Surround 360全景相机硬件+后期渲染拼接系统。该设备拍摄出的全景视频可在VR头盔及Facebook应用上观看。
2)拓展VR各项业务成为收入引擎。在GDC 2016游戏开发者大会上,Oculus宣布同事推出30款游戏,以满足首批VR用户需求。2017年10月,Facebook发布新战略,VR不仅限于游戏,还有VR影视作品如《Echo Arene》、《Coco VR》等著名IP。同年发布的Facebook Spaces功能包括连接虚拟与现实的视频通话、3D绘画魔术贴、与朋友共享VR体验等,宣告VR与社交的成功融合。自此,Facebook通过VR技术,在“游戏+影视+社交”的产业布局已基本形成。
(二)Facebook是AI+社交的积极推进者
Facebook的前端和后端都需要人工智能的支持。一方面,就公司自身,其新闻源、搜索和广告都需要使用机器学习,另一方面,为了更好地实现社交服务,它也为面部识别、语言翻译、语音识别、内容理解和异常检测等服务提供支持,以发现虚假账户和令人反感的内容。总的来说,Facebook的机器学习系统每天要处理超过 200 万亿次的预测和50亿次的翻译。其算法每天都会自动删除数百万个虚假账户。因此,自2010年以来,Facebook一直在设计自己的数据中心和服务器,如今运营着13个大型数据中心,其中10个在美国,3个在海外。目前已宣布开源多款AI工具,包括科学计算框架、图像分割工具、机器翻译、文本理解任务生成器、交互数据可视化工具、语音识别系统等,成果将用于社交网络平台的迭代与更新。
(三)区块链:社交行业包含大量原生数据、参与人数众多、信息保护成本较高,与区块链具有较高的契合性。Facebook任命副总裁马库斯带队研究区块链技术和数字加密货币,用于帮助Facebook对账户身份和加密数据进行验证,进一步提高用户隐私的安全性。更进一步来说,Facebook已拥有22亿用户,具备ICO的基础,创造去中心化的全球性货币或将成为下一时代的主题。
结论四:公司通过每年数十亿的科研投入,通过积极布局VR形成短期以“游戏+影视+社交”为主的产业结构;通过开源AI更新现有算法、协助产品迭代、提高用户满意度;通过长期规划区块链建立用户信息数字加密体系,构筑长期技术护城河,而这些新技术将引领社交行业发展,成为新社交趋势所在。
4、Facebook股价各阶段驱动因素
在2012-2015年间,公司股票走势明显弱于标普500,通过频频采取投资并购方式布局社交行业各大板块,逐步形成公司核心竞争力。2016年公司股价与标普500走势较一致,我们认为这段时间为业绩、估值的调整期。2017年起,公司股价在经历过一轮调整后迅速拉升,但在2018年3月受Cambridge Analytics数据泄露事件影响,股价出现较大波动,但随着应对相关措施的成效及市场的逐步认可,公司股价在短暂下跌后迎来拐点,随即迅速拉升。
PE、PEG:Facebook的PE和PEG总体呈递减趋势,PE在2017年为28.65倍,处于同行业中较低水平;PEG甚至在2016和2017年达到0.6,而公司营收保持高增速,我们判断公司股票在该期间处于被低估状态。
PB、PS:Facebook的PB在5-10倍之间波动,在同行业中处风险较低水平;公司处在销售成本率较低、成长性高的社交服务行业,不断下降的PS叠加不断下降的PE拉高公司股票的安全边际。
毛利率、净利率:由于腾讯(00700)、微博(WB.US)主营区域在中国,因此我们根据Bloomberg选取北美区两大竞争对手Twitter(TWTR.US)及Netflix(NFLX.US)做比较。很显然,Facebook无论是毛利率还是净利率都显著高于竞争对手。
5、风险提示
1)技术融合瓶颈难破、产业落地不达预期;
2)受数据隐私政策影响,公司违约行为或使用户信任度下降;
3)社交行业未来发展趋势与公司制定战略出现偏离。



























